中国·yl23411(永利)集团官网-Officialwebsite
网站首页
关于我们
yl23411永利简介
公司领导
机构设置
专业设置
团队队伍
党建工作
组织建设
党建动态
规章制度
网上党校
院部新闻
教学科研
教学活动
科研动态
教务通知
资源共享
员工工作
工作动态
员工风采
规章制度
信息公开
实验实训
实验室概况
实习基地
顶岗实习
实验室安全教育
网站首页
>
信息公开
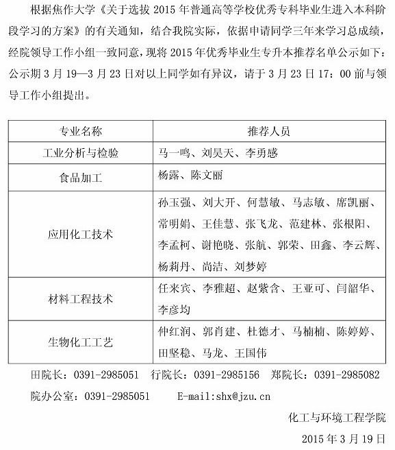
2015年专升本推荐名单公示
来源:yl23411永利 时间:2015-06-19 点击数:
上一篇:
2015年秋(新生)教材征订结果公示
下一篇:
2015年秋季(新生)教材征订单公示
地址:河南省焦作市人民路3066号 邮编:454000 值班电话:0391-2985000 2989002 | 豫ICP备2021020965号-1 | 焦公网安备41080002000877
Copyright © 中国·yl23411(永利)集团官网-Officialwebsite 版权所有